The National Outdoor Events Association (NOEA) has set out a clear, inclusive and forward-looking direction for the term ahead under new President Bev Osborne, anchored by a unifying theme: NOEA for All.
Building on the association’s long-standing commitment to skills, talent and inclusion, Bev’s presidency will focus on widening engagement across the entire outdoor events sector, from students and start-ups to established organisers and specialist suppliers, while strengthening NOEA’s role as a voice for the industry.
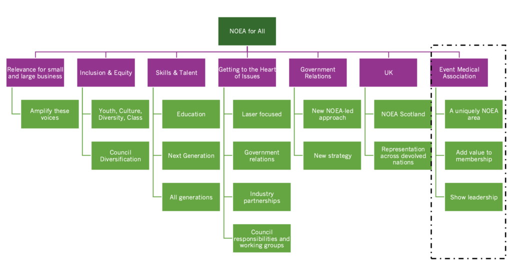
At the centre of her vision is a simple ambition: to ensure that anyone working in outdoor events feels that NOEA is there for them. Commenting on the vision, Bev Osborne, President of NOEA, said, “NOEA continues to do exceptional work across the industry, and it’s really important to me that anybody and everybody can have access to our offering.”
NOEA has long placed skills, talent and people at the heart of its work. From championing professional development to supporting new entrants into the industry, the association has consistently focused on strengthening the sector from within.
In the years following the pandemic, the industry rallied around shared messages of recovery and progress, from #BuildBackBetter to #BetterBackBold, helping organisations refocus, rebuild and look ahead with confidence. Bev now sees her presidency as the next natural step in that journey: taking those foundations and ensuring they are felt more widely, more personally and more inclusively across the industry.
This area of inclusivity and equity will remain a defining thread throughout the term, not just in principle but in practice. This includes looking at how people see themselves reflected in the industry, from leadership and council representation through to education and networking, led by NOEA across the sector. Alongside this, youth engagement will continue to play a central role, building on NOEA’s long-standing work around education, mentorship and talent pathways.
NOEA’s partnership with the Event Medical Association has also been identified as a defining area of focus for this presidency, with a massive year ahead for both associations that will see new regulations and legislation around health, safety and medical provision as a core focus. NOEA continues to support the Event Medical Association and sees this as a space where it already provides unique leadership and where there is a significant opportunity to further support members.
These core areas collectively underline a clear focus of NOEA and its new President to positively affect, represent and reflect a wider reach of NOEA members, as well as the broader events industry. Encapsulating this ambition, NOEA for All will be the message from Bev and from the association.
